免费成人直播
内网登录
English
免费成人直播
免费成人直播概况
免费成人直播简介
现任领导
行政管理
专业设置
研究机构
党群组织
历任领导
先贤名师
联系我们
招生信息
本科招生
留学生招生
硕士研究生招生
博士研究生招生
继续教育招生
人才培养
本科教学
最新消息
培养方案
研究生教学
最新消息
培养方案
留学生教学
最新消息
培养方案
继续教育教学
最新消息
培养方案
就业指导
就业信息
实习信息
就业指导
就业政策
师资队伍
古代汉语研究所
现代汉语研究所
理论语言学研究所
应用语言学研究所
文艺学研究所
比较文学与世界文学研究所
中国古代文学研究所
中国现当代文学研究所
古典文献研究所
中文创意写作研究所
民间文学研究所
语文教育研究所
离退休教师
学生天地
通知公告
免费成人直播 之声
团委工作
学生会
研究生会
学生社团
班级新闻
生活指导室
文苑
科学研究
科研动态
科研获奖
发表论文
汉语言文字学
文艺学
古代文学
现当代文学
民间文学与民俗学
语言学与应用语言学
比较文学与世界文学
语文教育学
出版著作
汉语言文字学
文艺学
古代文学
现当代文学
民间文学与民俗学
语言学与应用语言学
比较文学与世界文学
语文教育学
985工程
211项目
国际交流
交流概况
合作机构
主办期刊
国际会议
海外来访
教师出访
生活在海外(学生)
留学生风采
党建工作
党建活动
通知公告
制度建设
党务公开
资料下载
教工之家
工会活动
会员之声
组织机构
政策信息
学院资源
学院刊物
精品课程
数字资源
校友资源
常用下载
校友风采
免费成人直播 校友分会
校友动态
校友新闻
校友文摘
活动新闻
活动通知
校友专访
精英学子
校友助学
校友名录
毕业相册
本科班合影
硕士班合影
博士班合影
其他合影
Open Menu
免费成人直播
免费成人直播概况
返回
免费成人直播简介
现任领导
行政管理
专业设置
研究机构
党群组织
历任领导
先贤名师
联系我们
招生信息
返回
本科招生
留学生招生
硕士研究生招生
博士研究生招生
继续教育招生
人才培养
返回
本科教学
返回
最新消息
培养方案
研究生教学
返回
最新消息
培养方案
留学生教学
返回
最新消息
培养方案
继续教育教学
返回
最新消息
培养方案
就业指导
返回
就业信息
实习信息
就业指导
就业政策
师资队伍
返回
古代汉语研究所
现代汉语研究所
理论语言学研究所
应用语言学研究所
文艺学研究所
比较文学与世界文学研究所
中国古代文学研究所
中国现当代文学研究所
古典文献研究所
中文创意写作研究所
民间文学研究所
语文教育研究所
离退休教师
学生天地
返回
免费成人直播 之声
团委工作
学生会
研究生会
学生社团
班级新闻
通知公告
生活指导室
文苑
科学研究
返回
科研动态
科研获奖
发表论文
返回
汉语言文字学
文艺学
古代文学
现当代文学
民间文学与民俗学
语言学与应用语言学
比较文学与世界文学
语文教育学
出版著作
返回
汉语言文字学
文艺学
古代文学
现当代文学
民间文学与民俗学
语言学与应用语言学
比较文学与世界文学
语文教育学
985工程
211项目
国际交流
返回
交流概况
合作机构
主办期刊
国际会议
海外来访
教师出访
生活在海外
留学生风采
党建工作
返回
党建活动
通知公告
制度建设
党务公开
资源下载
教工之家
返回
工会活动
会员之声
组织机构
政策信息
学院资源
返回
学院刊物
精品课程
数字资源
校友资源
常用下载
免费成人直播动态
当前位置: 免费成人直播 » 发展与合作中心 » 免费成人直播动态
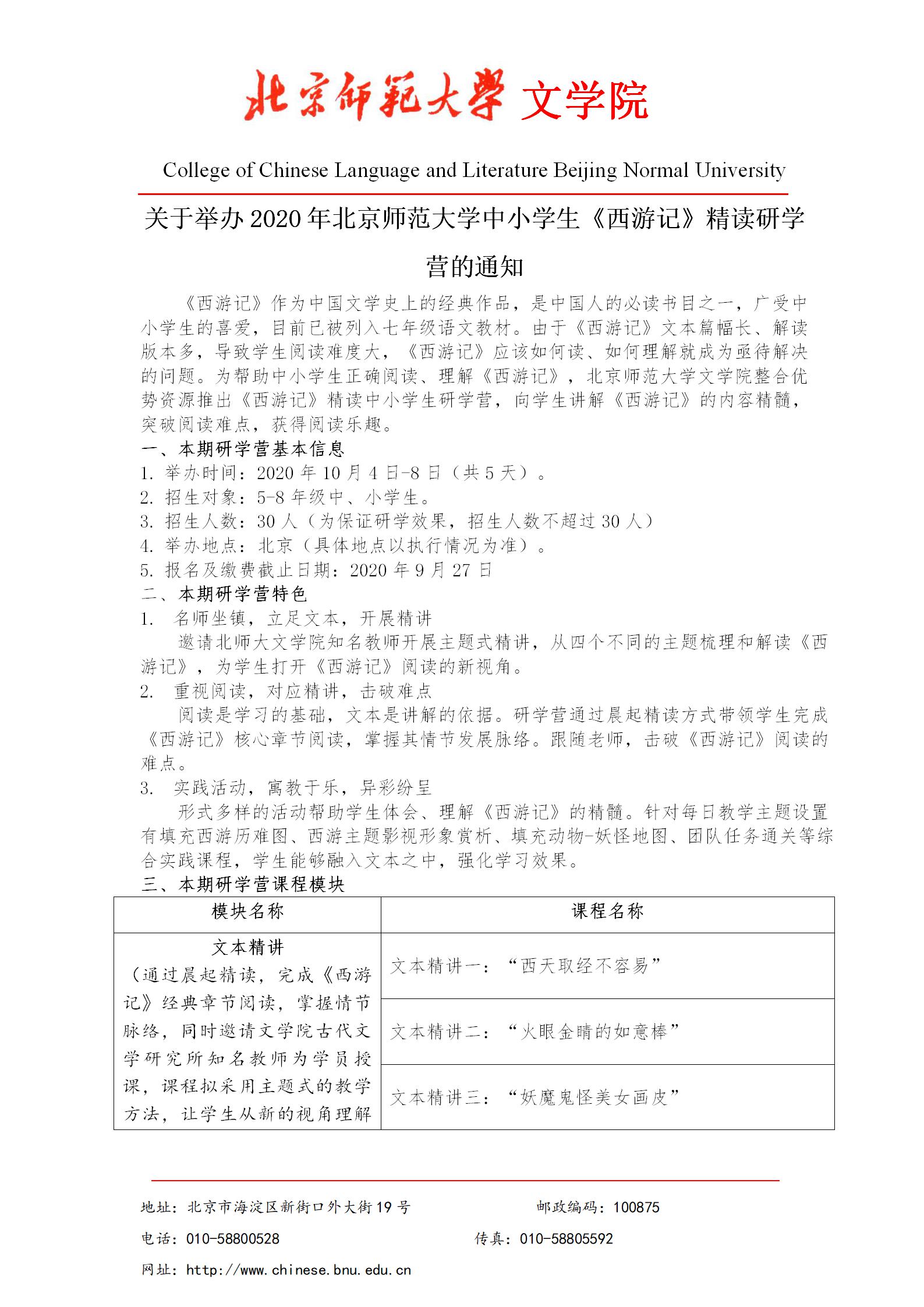
关于举办2020年免费成人直播 中小学生《西游记》精读研学营的通知
发布时间: 2020-09-03
附件下载:
1.《西游记》精读研学营招生简章
2.附件1:拟定研学日程
3.附件2:退费申请
友情链接
- 北师大主页 -
- 北师大民俗典籍文字研究中心 -
- 北师大跨文化研究院 -
- 跨文化对话 -
- 韩国散文学会 -
北师大非遗中心
微信
qq空间
QQ
微博